|
Scroom
0.14
|
Namespaces | |
| Detail | |
Classes | |
| class | Base |
| class | Count |
| class | Counted |
| class | Counter |
| class | Observable |
| class | on_scope_exit |
| class | optional_cleanup |
| class | Point |
| class | ProgressInterfaceBroadcaster |
| class | ProgressInterfaceFromProgressStateInterface |
| class | ProgressInterfaceFromProgressStateInterfaceForwarder |
| class | ProgressInterfaceMultiplexer |
| class | ProgressStateInterface |
| class | ProgressStateInterfaceFromProgressInterface |
| class | ProgressStateInterfaceFromProgressInterfaceForwarder |
| class | Rectangle |
| class | Segment |
| class | Timer |
Typedefs | |
| using | Stuff = boost::shared_ptr< void > |
| using | StuffWeak = boost::weak_ptr< void > |
| using | StuffList = std::list< Stuff > |
Functions | |
| template<typename T > | |
| bool | isZero (T v) |
| template<> | |
| bool | isZero< int > (int v) |
| template<> | |
| bool | isZero< double > (double v) |
| template<typename T > | |
| bool | areEqual (T a, T b) |
| template<typename T > | |
| Segment< T > | make_segment (T start, T size) |
| template<typename T > | |
| Segment< T > | make_segment_from_start_end (T start, T end) |
| template<typename T > | |
| std::ostream & | operator<< (std::ostream &os, const Segment< T > &s) |
| Segment< double > | roundOutward (Segment< double > s) |
| template<typename T > | |
| T | center (Segment< T > s) |
| template<typename T > | |
| Point< T > | make_point (T x, T y) |
| template<typename T > | |
| Point< T > | make_point (T c) |
| template<typename T > | |
| std::ostream & | operator<< (std::ostream &os, const Point< T > &p) |
| template<typename T , typename U > | |
| Point< typename std::common_type< T, U >::type > | operator- (Point< T > left, Point< U > right) |
| template<typename T , typename U > | |
| Point< typename std::common_type< T, U >::type > | operator+ (Point< T > left, Point< U > right) |
| template<typename T , typename U > | |
| Point< typename std::common_type< T, U >::type > | operator* (Point< T > left, Point< U > right) |
| template<typename T , typename U > | |
| Point< typename std::common_type< T, U >::type > | operator/ (Point< T > left, Point< U > right) |
| template<typename T , typename U > | |
| Point< typename std::common_type< T, U >::type > | operator/ (T left, Point< U > right) |
| template<typename T , typename U > | |
| Point< typename std::common_type< T, U >::type > | operator/ (Point< T > left, U right) |
| template<typename T > | |
| Point< T > | rounded_divide_by (Point< T > value, T factor) |
| template<typename T > | |
| Point< T > | ceiled_divide_by (Point< T > value, T factor) |
| template<typename T > | |
| Point< T > | floored_divide_by (Point< T > value, T factor) |
| template<typename T > | |
| Point< T > | rounded_divide_by (Point< T > value, Point< T > factor) |
| template<typename T > | |
| Point< T > | ceiled_divide_by (Point< T > value, Point< T > factor) |
| template<typename T > | |
| Point< T > | floored_divide_by (Point< T > value, Point< T > factor) |
| template<typename T > | |
| Point< T > | ceil (Point< T > p) |
| template<typename T > | |
| Rectangle< T > | make_rect (T x, T y, T width, T height) |
| template<typename T > | |
| Rectangle< T > | make_rect (Point< T > position, Point< T > size) |
| template<typename T > | |
| Rectangle< T > | make_rect_from_start_end (Point< T > start, Point< T > end) |
| template<typename T > | |
| std::ostream & | operator<< (std::ostream &os, const Rectangle< T > &r) |
| std::ostream & | operator<< (std::ostream &os, const cairo_rectangle_int_t &r) |
| template<typename T , typename U > | |
| Rectangle< typename std::common_type< T, U >::type > | operator* (Rectangle< T > left, U right) |
| template<typename T , typename U > | |
| Rectangle< typename std::common_type< T, U >::type > | operator* (T left, Rectangle< U > right) |
| Rectangle< double > | operator* (cairo_rectangle_int_t const &r, Point< double > const &p) |
| Rectangle< double > | operator* (Point< double > const &p, cairo_rectangle_int_t const &r) |
| template<typename T , typename U > | |
| Rectangle< typename std::common_type< T, U >::type > | operator- (Rectangle< T > left, Point< U > right) |
| Rectangle< double > | roundOutward (Rectangle< double > r) |
| Rectangle< double > | roundCorners (Rectangle< double > r) |
| template<typename T > | |
| Point< T > | center (Rectangle< T > r) |
| Stuff | Empty () |
| template<typename F > | |
| boost::shared_ptr< void > | on_destruction (F f) |
| void | dumpCounts () |
Variables | |
| constexpr double | epsilon = 1e-6 |
| using Scroom::Utils::Stuff = typedef boost::shared_ptr<void> |
Stuff is a pointer to some private data.
| using Scroom::Utils::StuffList = typedef std::list<Stuff> |
| using Scroom::Utils::StuffWeak = typedef boost::weak_ptr<void> |
| bool Scroom::Utils::areEqual | ( | T | a, |
| T | b | ||
| ) |
Referenced by Scroom::Utils::Segment< value_type >::operator==().


Referenced by ceiled_divide_by(), createProvider(), TransformPresentation::redraw(), and testCorrectIntervalForMinWidth().

| Point<T> Scroom::Utils::ceiled_divide_by | ( | Point< T > | value, |
| Point< T > | factor | ||
| ) |
Referenced by ceiled_divide_by().


Referenced by ceiled_divide_by().



| T Scroom::Utils::center | ( | Segment< T > | s | ) |
Referenced by center(), TweakPositionTextBox::display(), and find_closest_corner().


| void Scroom::Utils::dumpCounts | ( | ) |
|
inline |
| Point<T> Scroom::Utils::floored_divide_by | ( | Point< T > | value, |
| Point< T > | factor | ||
| ) |
Referenced by floored_divide_by().


Referenced by floored_divide_by().


| bool Scroom::Utils::isZero | ( | T | v | ) |
Referenced by areEqual(), and Scroom::Utils::Segment< value_type >::isEmpty().

|
inline |
|
inline |
| Point<T> Scroom::Utils::make_point | ( | T | c | ) |
| Point<T> Scroom::Utils::make_point | ( | T | x, |
| T | y | ||
| ) |
Referenced by BOOST_AUTO_TEST_CASE(), center(), RectangleHorizontalTestScaffold::contains(), RectangleVerticalTestScaffold::contains(), PresentationInterface::getAspectRatio(), RectangleHorizontalTestScaffold::moveTo(), RectangleVerticalTestScaffold::moveTo(), operator/(), roundCorners(), and TransformationData::setAspectRatio().

| Rectangle<T> Scroom::Utils::make_rect | ( | T | x, |
| T | y, | ||
| T | width, | ||
| T | height | ||
| ) |
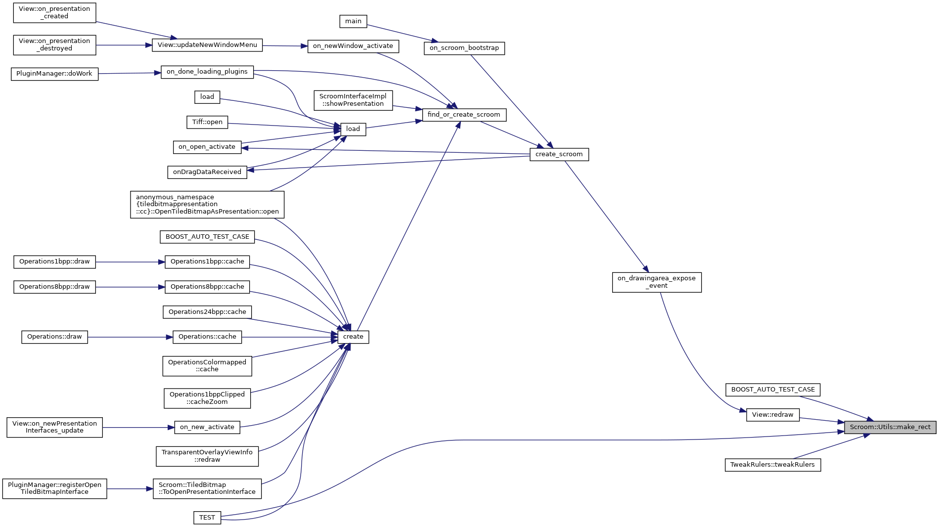
Referenced by BOOST_AUTO_TEST_CASE(), View::redraw(), TEST(), and TweakRulers::tweakRulers().

| Rectangle<T> Scroom::Utils::make_rect_from_start_end | ( | Point< T > | start, |
| Point< T > | end | ||
| ) |
Referenced by PipetteHandler::onSelectionEnd(), roundCorners(), and toRectangle().


| Segment<T> Scroom::Utils::make_segment | ( | T | start, |
| T | size | ||
| ) |
| Segment<T> Scroom::Utils::make_segment_from_start_end | ( | T | start, |
| T | end | ||
| ) |
Referenced by make_rect_from_start_end(), and roundOutward().

| boost::shared_ptr<void> Scroom::Utils::on_destruction | ( | F | f | ) |
Referenced by BOOST_AUTO_TEST_CASE(), and Scroom::TiledBitmap::scheduleLoadingBitmap().

|
inline |
| std::ostream& Scroom::Utils::operator<< | ( | std::ostream & | os, |
| const Point< T > & | p | ||
| ) |
| std::ostream& Scroom::Utils::operator<< | ( | std::ostream & | os, |
| const Rectangle< T > & | r | ||
| ) |
| std::ostream& Scroom::Utils::operator<< | ( | std::ostream & | os, |
| const Segment< T > & | s | ||
| ) |
Referenced by TweakGridSelection::tweakSelection().


| Point<T> Scroom::Utils::rounded_divide_by | ( | Point< T > | value, |
| Point< T > | factor | ||
| ) |
Referenced by rounded_divide_by().


Referenced by rounded_divide_by().



Referenced by PipetteHandler::computeValues(), Operations1bpp::draw(), Operations8bpp::draw(), Operations::draw(), anonymous_namespace{tiledbitmappresentation.cc}::TiledBitmapPresentation::getPixelAverages(), roundOutward(), and TweakPixelSelection::tweakSelection().


|
constexpr |
Referenced by isZero< double >().