|
Scroom
0.14
|


Public Member Functions | |
| Rectangle | tweakSelection (Rectangle selection) const override |
| virtual Rectangle | tweakSelection (Rectangle selection) const=0 |
| Selection | tweakSelection (Selection selection) const override |
| TweakSelection (Point aspectRatio_) | |
Public Member Functions inherited from TweakSelection | |
| Selection | tweakSelection (Selection selection) const override |
| void | setAspectRatio (Point aspectRatio_) override |
Public Member Functions inherited from Interface | |
| Interface ()=default | |
| Interface (const Interface &)=delete | |
| Interface & | operator= (const Interface &)=delete |
| Interface (const Interface &&)=delete | |
| Interface & | operator= (const Interface &&)=delete |
| virtual | ~Interface ()=default |
Static Public Member Functions | |
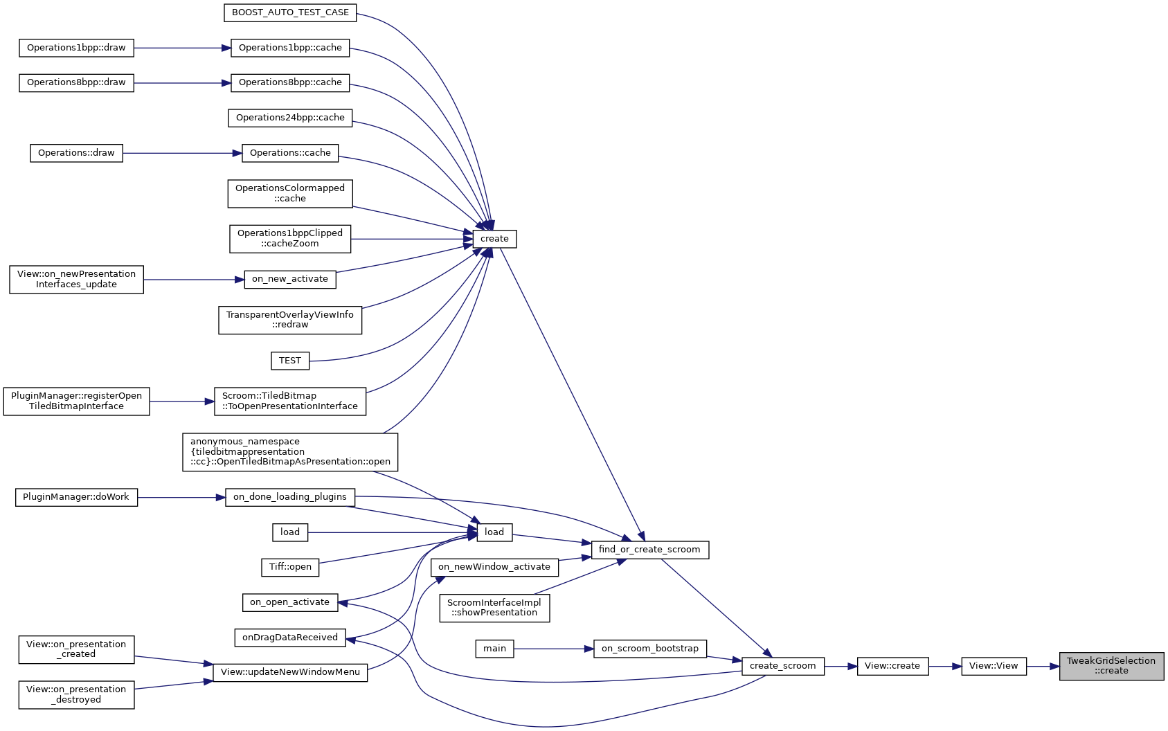
| static Ptr | create (Point aspectRatio_) |
Additional Inherited Members | |
Public Types inherited from TweakSelection | |
| using | Rectangle = Scroom::Utils::Rectangle< double > |
Public Types inherited from ITweakSelection | |
| using | Ptr = boost::shared_ptr< ITweakSelection > |
| using | Point = Scroom::Utils::Point< double > |
Protected Member Functions inherited from TweakSelection | |
| TweakSelection (Point aspectRatio_) | |
Protected Attributes inherited from TweakSelection | |
| Point | aspectRatio |
|
inlineexplicit |
| virtual Rectangle TweakSelection::tweakSelection |
|
inlineoverride |