Scroom  0.14
rounding.hh File Reference
#include <cmath>
Include dependency graph for rounding.hh:
This graph shows which files directly or indirectly include this file:

Go to the source code of this file.

Functions

double rounded_divide_by (double value, double factor)
 
double ceiled_divide_by (double value, double factor)
 
double floored_divide_by (double value, double factor)
 
int rounded_divide_by (int value, int factor)
 
int ceiled_divide_by (int value, int factor)
 
int floored_divide_by (int value, int factor)
 
template<typename T >
round_to_multiple_of (T value, T factor)
 
template<typename T >
round_up_to_multiple_of (T value, T factor)
 
template<typename T >
round_down_to_multiple_of (T value, T factor)
 

Function Documentation

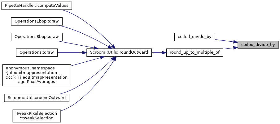
◆ ceiled_divide_by() [1/2]

double ceiled_divide_by ( double  value,
double  factor 
)
inline
13 { return std::ceil(value / factor); }

Referenced by ceiled_divide_by(), and round_up_to_multiple_of().

Here is the call graph for this function:
Here is the caller graph for this function:

◆ ceiled_divide_by() [2/2]

int ceiled_divide_by ( int  value,
int  factor 
)
inline
22 {
23  return static_cast<int>(ceiled_divide_by(static_cast<double>(value), static_cast<double>(factor)));
24 }
Here is the call graph for this function:

◆ floored_divide_by() [1/2]

double floored_divide_by ( double  value,
double  factor 
)
inline
14 { return std::floor(value / factor); }

Referenced by floored_divide_by(), and round_down_to_multiple_of().

Here is the caller graph for this function:

◆ floored_divide_by() [2/2]

int floored_divide_by ( int  value,
int  factor 
)
inline
27 {
28  return static_cast<int>(floored_divide_by(static_cast<double>(value), static_cast<double>(factor)));
29 }
Here is the call graph for this function:

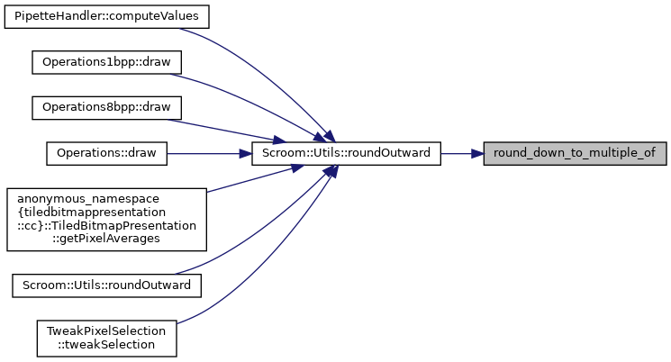
◆ round_down_to_multiple_of()

template<typename T >
T round_down_to_multiple_of ( value,
factor 
)
45 {
46  return factor * floored_divide_by(value, factor);
47 }

Referenced by Scroom::Utils::roundOutward().

Here is the call graph for this function:
Here is the caller graph for this function:

◆ round_to_multiple_of()

template<typename T >
T round_to_multiple_of ( value,
factor 
)
33 {
34  return factor * rounded_divide_by(value, factor);
35 }

Referenced by Scroom::Utils::roundCorners(), and TweakPresentationPosition::tweakPosition().

Here is the call graph for this function:
Here is the caller graph for this function:

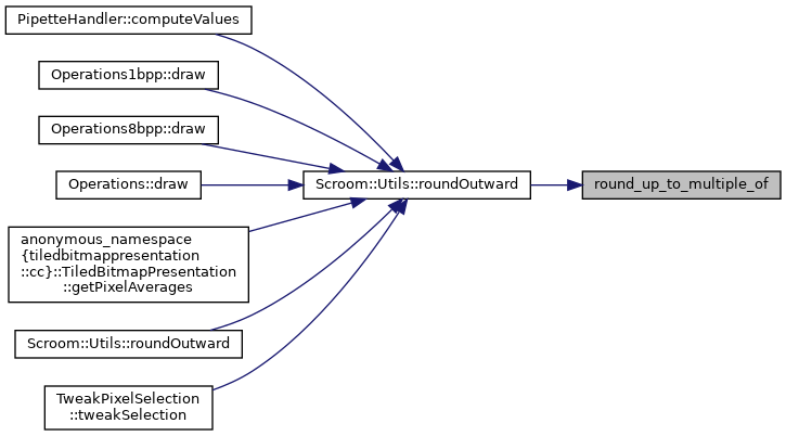
◆ round_up_to_multiple_of()

template<typename T >
T round_up_to_multiple_of ( value,
factor 
)
39 {
40  return factor * ceiled_divide_by(value, factor);
41 }

Referenced by Scroom::Utils::roundOutward().

Here is the call graph for this function:
Here is the caller graph for this function:

◆ rounded_divide_by() [1/2]

double rounded_divide_by ( double  value,
double  factor 
)
inline
12 { return std::round(value / factor); }

Referenced by round_to_multiple_of(), and rounded_divide_by().

Here is the caller graph for this function:

◆ rounded_divide_by() [2/2]

int rounded_divide_by ( int  value,
int  factor 
)
inline
17 {
18  return static_cast<int>(rounded_divide_by(static_cast<double>(value), static_cast<double>(factor)));
19 }
Here is the call graph for this function:
Scroom::Utils::ceil
Point< T > ceil(Point< T > p)
Definition: point.hh:228
ceiled_divide_by
double ceiled_divide_by(double value, double factor)
Definition: rounding.hh:13
rounded_divide_by
double rounded_divide_by(double value, double factor)
Definition: rounding.hh:12
floored_divide_by
double floored_divide_by(double value, double factor)
Definition: rounding.hh:14