|
Scroom
0.14
|
#include <tiff.hh>


Public Types | |
| using | Ptr = boost::shared_ptr< Tiff > |
Public Types inherited from PluginInformationInterface | |
| using | Ptr = boost::shared_ptr< PluginInformationInterface > |
Public Types inherited from Scroom::TiledBitmap::OpenTiledBitmapInterface | |
| using | Ptr = boost::shared_ptr< OpenTiledBitmapInterface > |
Public Member Functions | |
| std::string | getPluginName () override |
| std::string | getPluginVersion () override |
| void | registerCapabilities (ScroomPluginInterface::Ptr host) override |
| std::list< GtkFileFilter * > | getFilters () override |
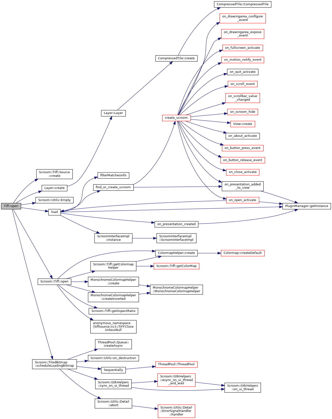
| std::tuple< Scroom::TiledBitmap::BitmapMetaData, Layer::Ptr, Scroom::TiledBitmap::ReloadFunction > | open (const std::string &fileName) override |
Public Member Functions inherited from PluginInformationInterface | |
| PluginInformationInterface ()=default | |
Public Member Functions inherited from Scroom::Utils::Base | |
| Base ()=default | |
| Base (const Base &)=delete | |
| Base (Base &&)=delete | |
| Base & | operator= (const Base &)=delete |
| Base & | operator= (Base &&)=delete |
| virtual | ~Base ()=default |
| template<typename R > | |
| boost::shared_ptr< R > | shared_from_this () |
| template<typename R > | |
| boost::shared_ptr< R const > | shared_from_this () const |
Static Public Member Functions | |
| static Ptr | create () |
Private Member Functions | |
| Tiff ()=default | |
Additional Inherited Members | |
Public Attributes inherited from PluginInformationInterface | |
| const int | pluginApiVersion {PLUGIN_API_VERSION} |
|
privatedefault |
|
static |
|
overridevirtual |
Implements Scroom::TiledBitmap::OpenTiledBitmapInterface.
|
overridevirtual |
Implements PluginInformationInterface.
|
overridevirtual |
Implements PluginInformationInterface.
|
overridevirtual |
Implements Scroom::TiledBitmap::OpenTiledBitmapInterface.

|
overridevirtual |
Implements PluginInformationInterface.