|
Scroom
0.14
|
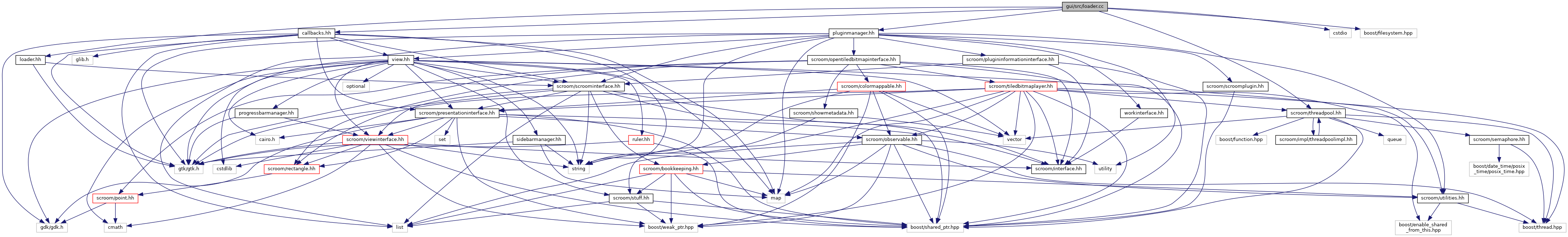
#include "loader.hh"#include <cstdio>#include <boost/filesystem.hpp>#include <scroom/threadpool.hh>#include "callbacks.hh"#include "pluginmanager.hh"
Classes | |
| class | GObjectUnref< T > |
| class | GtkFileFilterInfoDeleter |
| class | GtkFileFilterListDestroyer |
| class | ScroomInterfaceImpl |
Typedefs | |
| using | GtkFileFilterInfoPtr = std::unique_ptr< GtkFileFilterInfo, GtkFileFilterInfoDeleter > |
Functions | |
| void | destroyGtkFileFilterList (std::list< GtkFileFilter * > &l) |
| char * | charpFromString (const std::string &s) |
| GtkFileFilterInfoPtr | filterInfoFromPath (const std::string &filename) |
| bool | filterMatchesInfo (GtkFileFilterInfo const &info, std::list< GtkFileFilter * > const &filters) |
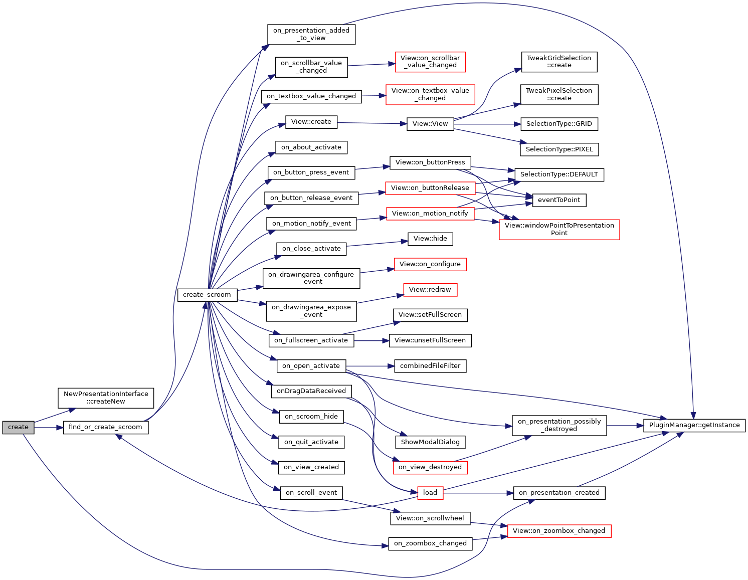
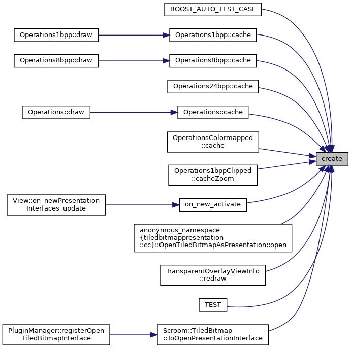
| void | create (NewPresentationInterface *interface) |
| PresentationInterface::Ptr | loadPresentation (const std::string &filename) |
| PresentationInterface::Ptr | loadPresentation (GtkFileFilterInfo const &info) |
| PresentationInterface::Ptr | loadPresentation (GtkFileFilterInfoPtr const &info) |
| void | load (GtkFileFilterInfo const &info) |
| void | load (GtkFileFilterInfoPtr const &info) |
| void | load (const std::string &filename) |
| using GtkFileFilterInfoPtr = std::unique_ptr<GtkFileFilterInfo, GtkFileFilterInfoDeleter> |
| char* charpFromString | ( | const std::string & | s | ) |
| void create | ( | NewPresentationInterface * | interface | ) |
Referenced by BOOST_AUTO_TEST_CASE(), Operations1bpp::cache(), Operations8bpp::cache(), Operations24bpp::cache(), Operations::cache(), OperationsColormapped::cache(), Operations1bppClipped::cacheZoom(), on_new_activate(), anonymous_namespace{tiledbitmappresentation.cc}::OpenTiledBitmapAsPresentation::open(), TransparentOverlayViewInfo::redraw(), TEST(), and Scroom::TiledBitmap::ToOpenPresentationInterface().


| void destroyGtkFileFilterList | ( | std::list< GtkFileFilter * > & | l | ) |
| GtkFileFilterInfoPtr filterInfoFromPath | ( | const std::string & | filename | ) |
Referenced by load(), and loadPresentation().


| bool filterMatchesInfo | ( | GtkFileFilterInfo const & | info, |
| std::list< GtkFileFilter * > const & | filters | ||
| ) |
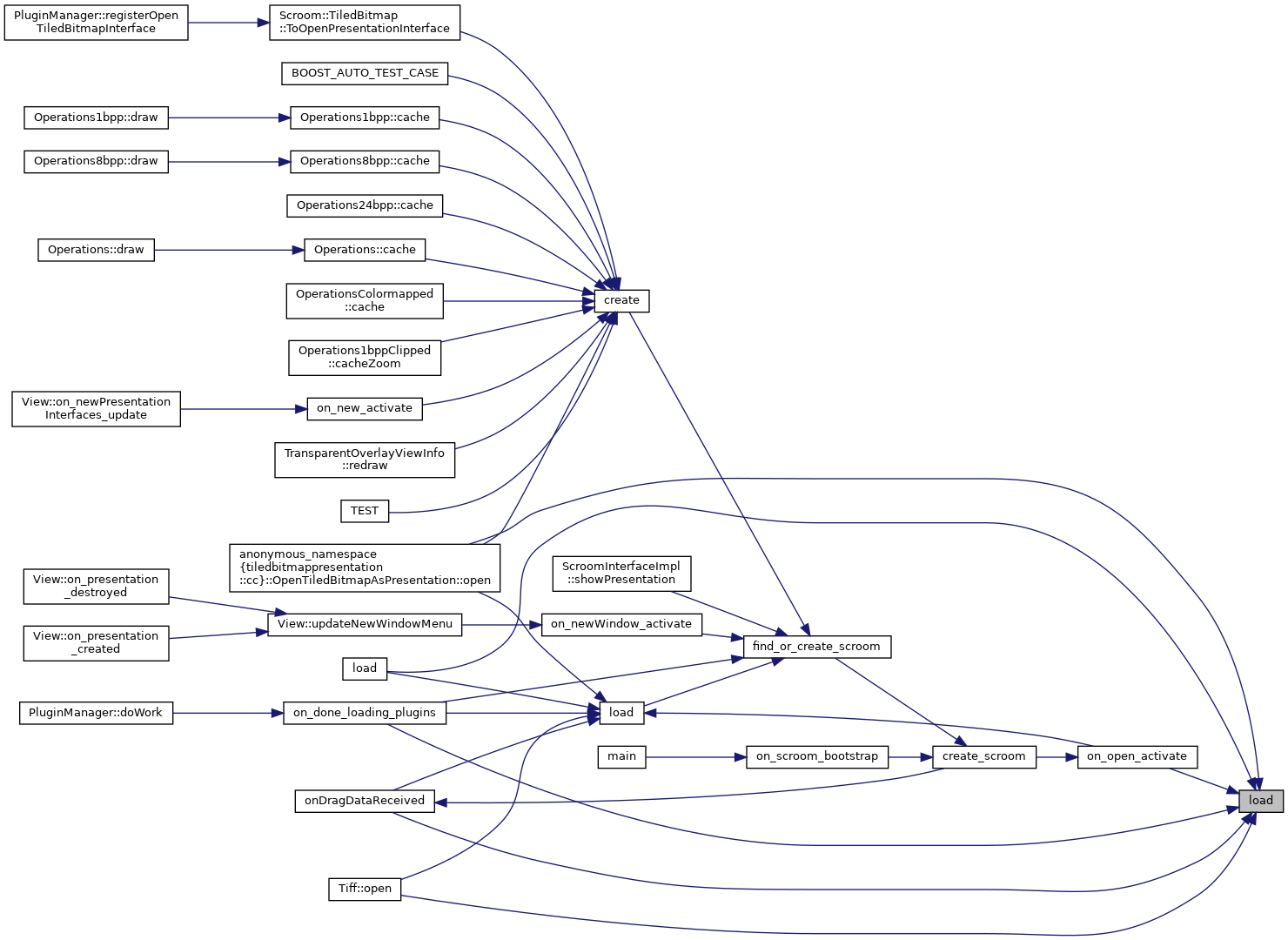
| void load | ( | const std::string & | filename | ) |
| void load | ( | GtkFileFilterInfo const & | info | ) |
Referenced by load(), on_done_loading_plugins(), on_open_activate(), onDragDataReceived(), Tiff::open(), and anonymous_namespace{tiledbitmappresentation.cc}::OpenTiledBitmapAsPresentation::open().


| void load | ( | GtkFileFilterInfoPtr const & | info | ) |
| PresentationInterface::Ptr loadPresentation | ( | const std::string & | filename | ) |
Referenced by loadPresentation(), ScroomInterfaceImpl::loadPresentation(), and on_done_loading_plugins().


| PresentationInterface::Ptr loadPresentation | ( | GtkFileFilterInfo const & | info | ) |
| PresentationInterface::Ptr loadPresentation | ( | GtkFileFilterInfoPtr const & | info | ) |