Scroom  0.14
rectangle.hh File Reference
#include <ostream>
#include <boost/operators.hpp>
#include <scroom/gtk-helpers.hh>
#include <scroom/linearsegment.hh>
#include <scroom/point.hh>
Include dependency graph for rectangle.hh:
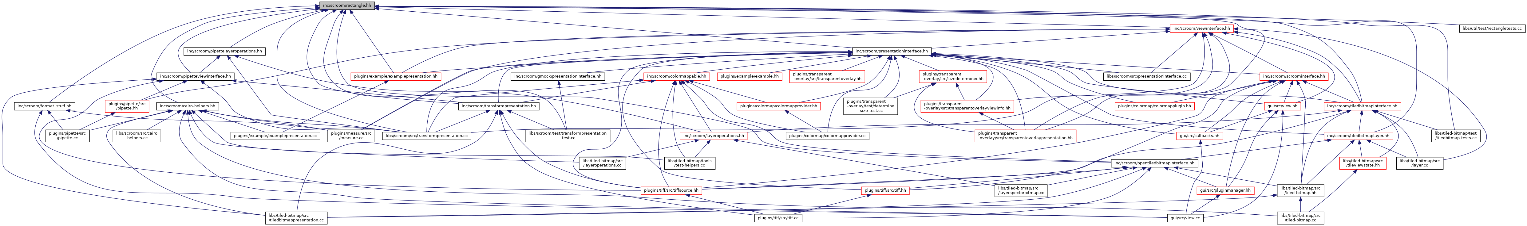
This graph shows which files directly or indirectly include this file:

Go to the source code of this file.

Classes

class  Scroom::Utils::Rectangle< T >
 

Namespaces

 Scroom
 
 Scroom::Utils
 

Functions

template<typename T >
Rectangle< T > Scroom::Utils::make_rect (T x, T y, T width, T height)
 
template<typename T >
Rectangle< T > Scroom::Utils::make_rect (Point< T > position, Point< T > size)
 
template<typename T >
Rectangle< T > Scroom::Utils::make_rect_from_start_end (Point< T > start, Point< T > end)
 
template<typename T >
std::ostream & Scroom::Utils::operator<< (std::ostream &os, const Rectangle< T > &r)
 
std::ostream & Scroom::Utils::operator<< (std::ostream &os, const cairo_rectangle_int_t &r)
 
template<typename T , typename U >
Rectangle< typename std::common_type< T, U >::type > Scroom::Utils::operator* (Rectangle< T > left, U right)
 
template<typename T , typename U >
Rectangle< typename std::common_type< T, U >::type > Scroom::Utils::operator* (T left, Rectangle< U > right)
 
Rectangle< double > Scroom::Utils::operator* (cairo_rectangle_int_t const &r, Point< double > const &p)
 
Rectangle< double > Scroom::Utils::operator* (Point< double > const &p, cairo_rectangle_int_t const &r)
 
template<typename T , typename U >
Rectangle< typename std::common_type< T, U >::type > Scroom::Utils::operator- (Rectangle< T > left, Point< U > right)
 
Rectangle< double > Scroom::Utils::roundOutward (Rectangle< double > r)
 
Rectangle< double > Scroom::Utils::roundCorners (Rectangle< double > r)
 
template<typename T >
Point< T > Scroom::Utils::center (Rectangle< T > r)