|
Scroom
0.14
|
#include <cmath>#include <ostream>#include <type_traits>#include <boost/operators.hpp>#include <scroom/rounding.hh>

Go to the source code of this file.
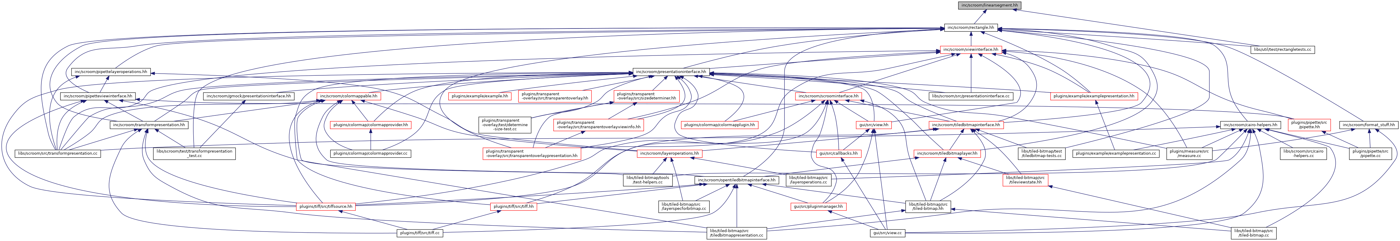
Classes | |
| class | Scroom::Utils::Segment< T > |
Namespaces | |
| Scroom | |
| Scroom::Utils | |
Functions | |
| template<typename T > | |
| bool | Scroom::Utils::isZero (T v) |
| template<> | |
| bool | Scroom::Utils::isZero< int > (int v) |
| template<> | |
| bool | Scroom::Utils::isZero< double > (double v) |
| template<typename T > | |
| bool | Scroom::Utils::areEqual (T a, T b) |
| template<typename T > | |
| Segment< T > | Scroom::Utils::make_segment (T start, T size) |
| template<typename T > | |
| Segment< T > | Scroom::Utils::make_segment_from_start_end (T start, T end) |
| template<typename T > | |
| std::ostream & | Scroom::Utils::operator<< (std::ostream &os, const Segment< T > &s) |
| Segment< double > | Scroom::Utils::roundOutward (Segment< double > s) |
| template<typename T > | |
| T | Scroom::Utils::center (Segment< T > s) |
Variables | |
| constexpr double | Scroom::Utils::epsilon = 1e-6 |