|
Scroom
0.14
|
Namespaces | |
| Detail | |
Functions | |
| template<typename T > | |
| std::pair< GSourceFunc, gpointer > | wrap (T f) |
| bool | on_ui_thread () |
| template<typename T > | |
| void | async_on_ui_thread (T f) |
| template<typename T > | |
| void | async_on_ui_thread_and_wait (T f) |
| template<typename T > | |
| void | sync_on_ui_thread (T f) |
| cairo_rectangle_int_t | createCairoIntRectangle (int x, int y, int width, int height) |
| GtkWindow * | get_parent_window (GtkWidget *widget) |
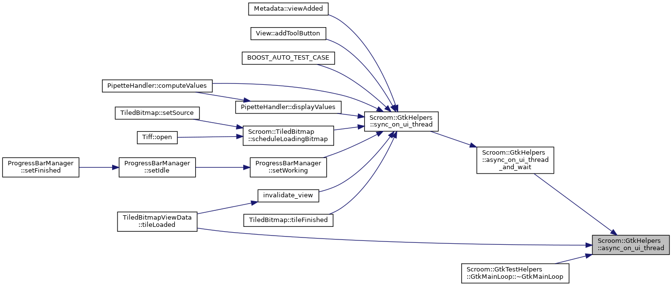
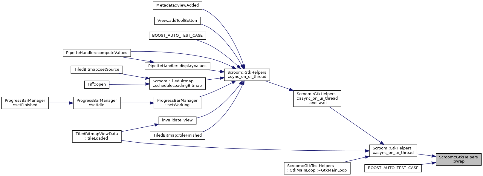
| void Scroom::GtkHelpers::async_on_ui_thread | ( | T | f | ) |
Referenced by async_on_ui_thread_and_wait(), TiledBitmapViewData::tileLoaded(), and Scroom::GtkTestHelpers::GtkMainLoop::~GtkMainLoop().


| void Scroom::GtkHelpers::async_on_ui_thread_and_wait | ( | T | f | ) |
Referenced by sync_on_ui_thread().


|
inline |
Referenced by BOOST_AUTO_TEST_CASE(), and Scroom::Utils::Rectangle< int >::toGdkRectangle().

| GtkWindow * Scroom::GtkHelpers::get_parent_window | ( | GtkWidget * | widget | ) |
| bool Scroom::GtkHelpers::on_ui_thread | ( | ) |
Referenced by async_on_ui_thread_and_wait(), BOOST_AUTO_TEST_CASE(), and sync_on_ui_thread().

| void Scroom::GtkHelpers::sync_on_ui_thread | ( | T | f | ) |
Referenced by View::addToolButton(), BOOST_AUTO_TEST_CASE(), PipetteHandler::computeValues(), PipetteHandler::displayValues(), invalidate_view(), Scroom::TiledBitmap::scheduleLoadingBitmap(), ProgressBarManager::setWorking(), TiledBitmap::tileFinished(), and Metadata::viewAdded().


| std::pair<GSourceFunc, gpointer> Scroom::GtkHelpers::wrap | ( | T | f | ) |
Referenced by async_on_ui_thread(), and BOOST_AUTO_TEST_CASE().
