|
Scroom
0.14
|
#include <pipettelayeroperations.hh>


Public Types | |
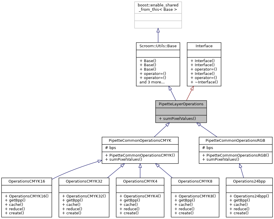
| using | Ptr = boost::shared_ptr< PipetteLayerOperations > |
| using | PipetteColor = std::vector< std::pair< std::string, double > > |
Public Member Functions | |
| virtual PipetteColor | sumPixelValues (Scroom::Utils::Rectangle< int > area, const ConstTile::Ptr &tile)=0 |
Public Member Functions inherited from Scroom::Utils::Base | |
| Base ()=default | |
| Base (const Base &)=delete | |
| Base (Base &&)=delete | |
| Base & | operator= (const Base &)=delete |
| Base & | operator= (Base &&)=delete |
| virtual | ~Base ()=default |
| template<typename R > | |
| boost::shared_ptr< R > | shared_from_this () |
| template<typename R > | |
| boost::shared_ptr< R const > | shared_from_this () const |
Additional Inherited Members | |
Private Member Functions inherited from Interface | |
| Interface ()=default | |
| Interface (const Interface &)=delete | |
| Interface & | operator= (const Interface &)=delete |
| Interface (const Interface &&)=delete | |
| Interface & | operator= (const Interface &&)=delete |
| virtual | ~Interface ()=default |
| using PipetteLayerOperations::PipetteColor = std::vector<std::pair<std::string, double> > |
| using PipetteLayerOperations::Ptr = boost::shared_ptr<PipetteLayerOperations> |
|
pure virtual |
Sums the samples of each pixel contained in the area of the tile.
| area | The rectangular area in which pixels are summed up. |
| tile | The tile in which the pixels are located in. |
Implemented in PipetteCommonOperationsRGB, and PipetteCommonOperationsCMYK.