Scroom
0.14
Classes
|
Namespaces
bookkeepingimpl.hh File Reference
#include <stdexcept>
#include <utility>
Include dependency graph for bookkeepingimpl.hh:
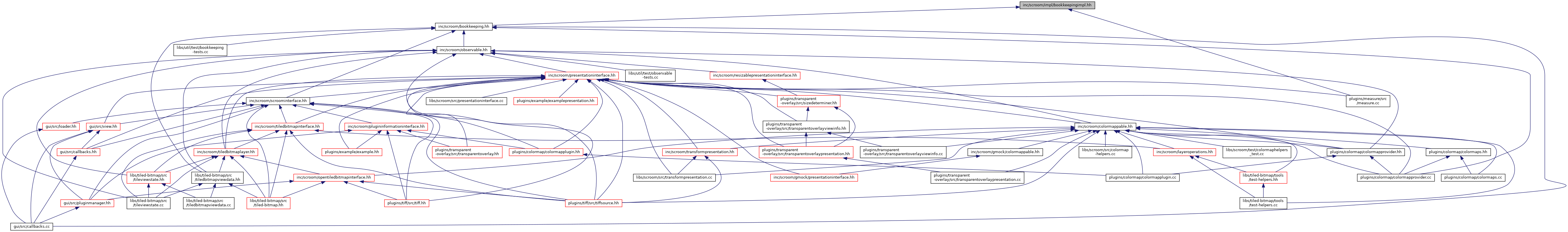
This graph shows which files directly or indirectly include this file:
Go to the source code of this file.
Classes
class
Scroom::Bookkeeping::Detail::TokenAddition
class
Scroom::Bookkeeping::Detail::TokenImpl
class
Scroom::Bookkeeping::Detail::MapTokenImpl< K, V >
class
Scroom::Bookkeeping::Detail::ValueType< V >
class
Scroom::Bookkeeping::Detail::LValue< V >
Namespaces
Scroom
Scroom::Bookkeeping
Scroom::Bookkeeping::Detail
inc
scroom
impl
bookkeepingimpl.hh
Generated by
1.8.17